Overview
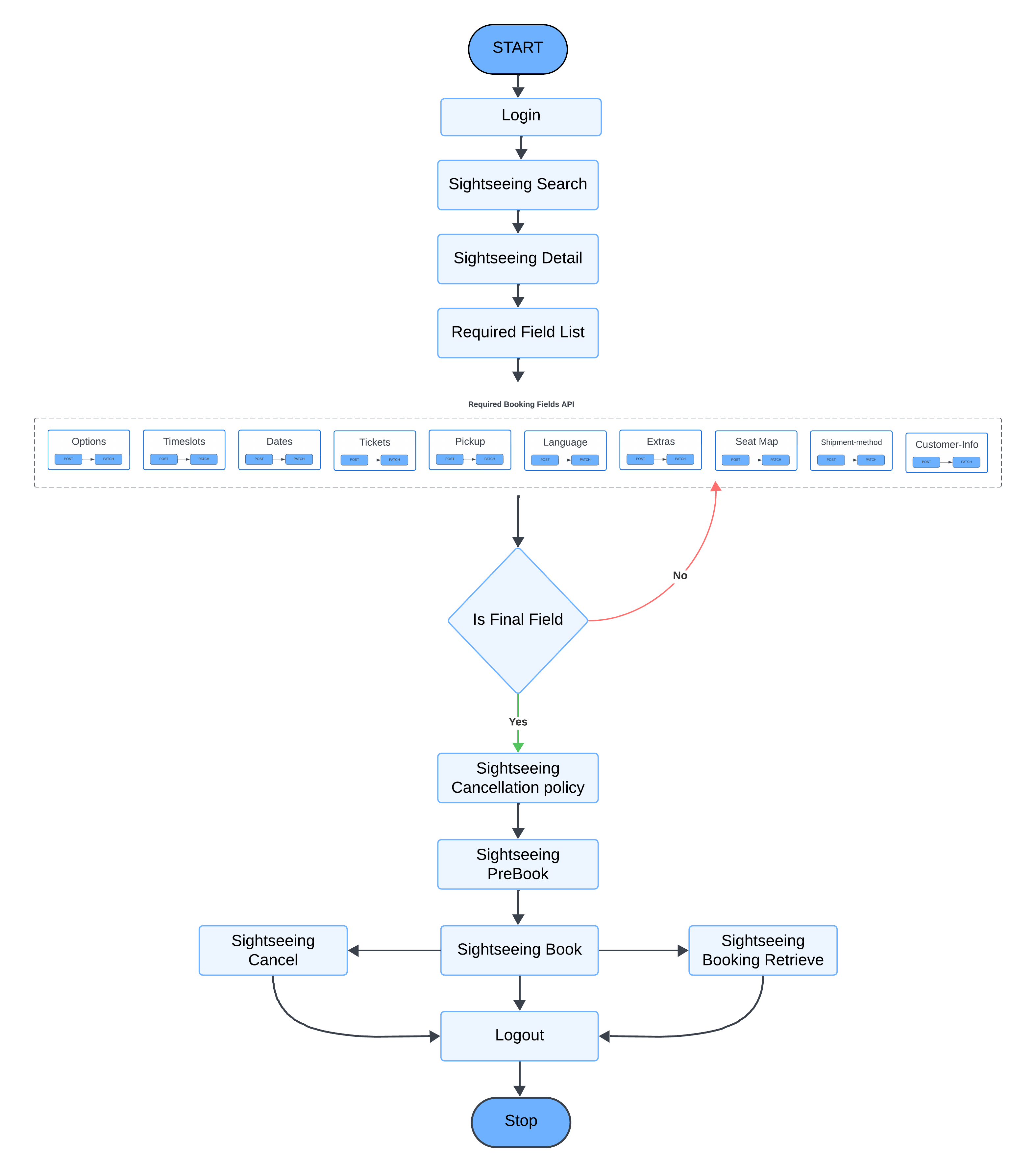
The Sightseeing Service is a comprehensive platform for exploring tourist destinations, safaris, and hotel stays. This service offers various endpoints to search, select options, retrieve details, book, and manage cancellations and cancellation policies for these experiences.
API service to be exposed
| API Call | Supported Method | API end point |
|---|---|---|
| Log-In | POST | /api/v1/auth/login |
| Sightseeing Search | POST | /api/v1/sightseeing/search |
| Sightseeing Details | POST | /api/v1/sightseeing/details |
| Required Field | POST | /api/v1/sightseeing/required-fields |
| Options | POST, PATCH | /api/v1/sightseeing/required-fields/options |
| Timeslot | POST, PATCH | /api/v1/sightseeing/required-fields/time-slots |
| Ticket | POST, PATCH | /api/v1/sightseeing/required-fields/tickets |
| Dates | POST, PATCH | /api/v1/sightseeing/required-fields/dates |
| Pickups | POST, PATCH | /api/v1/sightseeing/required-fields/pickup |
| Extras | POST, PATCH | /api/v1/sightseeing/required-fields/extras |
| Languages | POST, PATCH | /api/v1/sightseeing/required-fields/language |
| Seat Map | POST, PATCH | /api/v1/sightseeing/required-fields/seat-map |
| Shipment Methods | POST, PATCH | /api/v1/sightseeing/required-fields/shipment-method |
| Customer Info | POST, PATCH | /api/v1/sightseeing/required-fields/customer-info |
| PreView | POST | /api/v1/reservation/sightseeing-pre-view |
| Cancellation policies | POST | /api/v1/sightseeing/cancellation-policy |
| Sightseeing PreBook | POST | /api/v1/reservation/sightseeing-pre-book |
| Sightseeing Book | POST | /api/v1/reservation/sightseeing-book |
| Cancellation | POST | /api/v1/reservation/sightseeing-cancel |
| Log-Out | POST | /api/v1/auth/logout |
Sightseeing Work Flow

Response Meta Data
Each response has metadata section, and it will describe overall status of each response. The Metadata parameters are given below.
| Tags | Attribute | Description |
|---|---|---|
| meta | meta (Object) |
Meta data Tag |
| success (String) |
Response status will be return. Ex: "true" OR "false" |
|
| statusCode (String) |
Response statusCode will be return. Ex: -3, -2, -1, 0, 1, 2, 3 |
|
| statusMessage (String) |
Response statusMessage will be return. Ex: NOT FOUND UNAUTHORIZED ERROR WARNING SUCCESS FETCH LATER NOT YET AVAILABLE |